
◆教育部批准设置的全日制普通本科高校
◆教育部办学条件评估验收合格高校
◆教育部首批“1+X”证书制度试点院校
◆湖北省文明单位(校园)
◆湖北省“平安校园”、2023年度“平安校园建设”工作成绩突出集体
◆湖北省转型发展试点本科高校、跨境电商人才培养基地、湖北省服务外包人才培养基地
◆全国同类院校中率先联合培养专业硕士研究生,覆盖八个学院六个学科方向
◆传承百年武大文化底蕴,中国工程院院士、武汉大学前校长刘经南教授为学校首席顾问,各二级学院院长均由武大教授、博导担任
◆湖北省大学生创业示范基地、武汉大学生创业学院,毕业生就业去向落实率、就业质量居同类高校前列
◆全国软件设计、电子商务、电子设计、广告艺术等学科竞赛成绩居同类高校前列
◆学校位于中国光谷·武汉新城科创大走廊腹地,校园依山傍水,风景如画,被誉为“最美大学校园”“最有爱心”“最具活力”高校之一
◆21世纪中国教育改革创新示范院校,先后被新华网、央广网评为“综合实力品牌高校”“创新创业示范高校”“社会影响力高校”“品牌知名度高校”
威廉希尔中文官网的前身为百年名校武汉大学举办的武汉大学珞珈学院。2016年4月,学校更名为“威廉希尔中文官网”,是经教育部批准设立的普通本科高校。现有在校生近14000人。
根据《省教育厅关于做好2024年湖北省普通高等学校专升本工作的通知》(鄂教高函〔2024〕4号)精神,结合学校普通专升本招生专业培养目标和要求,特制定2024年普通专升本招生简章。
一、招生对象及报名条件
(一)招生对象
1.应届高职(专科)毕业生。2024年湖北省普通高校全日制高职(专科)应届毕业生(含2023年下半年毕业的高职(专科)扩招学生),能如期取得专科毕业证书(简称“普通考生”)。
2.退役大学生士兵。遵守中华人民共和国宪法和法律,服役期间没有受到部队相关处分;在湖北省应征入伍;普通高校全日制高职(专科)毕业生及在校生(含高校新生)应征入伍,退役后完成高职学业。
考生只能选择“普通考生”“退役大学生士兵”中的一种考生类型报考。
(二)报名条件
1.具有良好的思想品德和政治素质,热爱祖国,遵纪守法,在校期间未受任何纪律处分或曾受纪律处分但已经撤销,且修完普通高职高专教学计划规定的课程,成绩良好,能如期毕业,身心健康。
2.报考专业应与专科毕业专业相关或相近。
3.符合条件的考生只能参加一次普通专升本考试(含已录取未报到、延期毕业考生等)。
二、招生专业及招生计划
(一)招生计划

(二)专业计划调整
1.根据省教育厅文件要求,在保持本校普通考生计划总量不变的情况下,根据考生报名情况当某专业报考人数不足,招生计划出现空余时,可将空余计划调整至其他专业使用。调整情况于4月11日前在学校招生信息网(https://zs.qcuwh.edu.cn/)公布。补录仍完不成的计划,将由省教育厅统筹调剂使用。
2.退役大学生士兵计划不调整到其他类别计划使用。
三、报名
(一)网上报名
考生统一在湖北省高等学校普通专升本报名平台(以下简称“报名平台”,网址为http://zsb.e21.cn)进行网络报名。考生对其提供的信息和资料真实性、准确性和完整性负责,并承担相应责任。具体报名流程请登录报名平台查看《考生须知》。
1.普通考生
符合报名资格条件的普通考生于2024年3月22日至25日登录报名平台进行网络报名。按要求如实填写《2024年湖北省普通高等学校专升本报名申请表》,同时上传本人照片、身份证、学籍证明等材料。每名考生限报1所高校的1个相关本科专业。
(1)网络报名时考生须提交本人电子登记照片(建议使用教育部学籍在线验证报告中的照片)。
(2)须按要求填报本人联系电话并保持电话畅通,便于我校及时联系。
(3)联系地址须为考生本人常用地址,请务必填写准确,方便学校邮寄录取通知书。
志愿填报时间:
(1)志愿填报(3月22日8:00-3月25日18:00)
(2)高校进行专业志愿审核及考生查阅审核结果(3月26日8:00-18:00)
(3)未通过专业审核的考生更正志愿(3月27日8:00-17:00)
(4)高校对更正志愿的考生进行专业志愿终审(3月28日8:00-17:00)
(5)打印报名表(3月26日8:00-3月30日14:00)
2.退役大学生士兵
退役大学生士兵报名分两个阶段:第一阶段,3月6日至11日进行预报名。符合报名资格条件的退役大学生士兵登录报名平台,按要求如实填写《2024年湖北省普通高等学校退役大学生士兵专升本申请表》,同时上传本人照片、身份证、退出现役证、普通全日制专科毕业证书(应届毕业生提供学籍证明)、入伍地证明、立功受奖证明等材料;第二阶段,3月22日至25日进行志愿填报,填报要求和时间同普通考生一致。未参加预报名的退役大学生士兵不能填报退役大学生士兵志愿。
3.考生可在填报志愿期间(即3月22日至3月25日)查询各高校各专业招生计划和报考人数信息,自行决定是否调整报考志愿。报考人数统计信息每天中午12:00更新一次。填报志愿结束后,各招生高校将对考生的报名和志愿信息进行审核。志愿信息审核通过的考生不得再更改志愿信息;志愿信息审核未通过的考生可于3月27日规定时间内更正一次志愿信息。
4.学籍学历校验相关事项
2024年普通专升本报名工作增加学籍学历校验环节。所有报名考生通过“学信网”手机APP对本人学籍学历信息进行核查。所有考生在报名前须先完成“学信网”手机APP下载和学籍学历核查及信息更正工作,核准无误后方可在普通专升本报名平台进行报名,对未进行核查或核查发现信息与本人信息不一致且在报名前未完成信息更正更新的考生,报名平台将禁止该类考生报名,请信息不一致的考生及时联系学校学籍管理部门。具体流程如下:
①报名前,考生应在本人手机上通过应用商店搜索“学信网”或者通过扫描报名平台首页上APP二维码下载安装“学信网”手机APP,并在“学信网”手机APP上完成注册和实人验证(实名、人脸认证)。打开学信网APP的“学籍查询”模块,点击“高等教育信息”功能,系统会显示考生的学籍、学历相关信息,如果查询学籍信息,系统会显示姓名、证件号码、学校名称、专业、入学日期、离校日期等信息,如果查询学历信息,系统会显示姓名、学校名称、专业、入学日期、毕业日期等信息,考生核对学籍学历信息是否准确。如果信息有误,应及时联系所在学校的学籍管理老师申请更正更新学籍学历信息,信息有误的需在报名前完成学籍学历的更正工作。
②报名时,考生在普通专升本报名平台完成报名信息填写后,点击“保存”按钮,报名平台会生成考生的学籍学历二维码。此时,考生应使用“学信网”手机APP扫描功能,扫描报名平台的学籍学历二维码,“学信网”手机APP会显示一条或多条学籍学历信息,考生应选择用于本次报名的学籍学历信息,然后点击“确定”按钮,确认将学信网的学籍学历信息用于普通专升本报名。(二)学校资格审核
网络报名结束后,考生须在规定时间内到威廉希尔中文官网招生办公室进行现场资格审核。请考生带好审核材料按时参加审核,审核材料提交后现场缴费。考生如因不符合报名要求、提供虚假材料或其他原因导致资格审核通过者,不能参加专升本考试。
1. 学校资格审核时间
3月31日8:30-17:00至4月1日8:30-12:00。
2.普通考生审核材料(以下材料电子版无效)
(1)本校考生审核材料
①《2024年湖北省普通高等学校专升本报名申请表》,考生本人签字,教务处盖章;
②本人二代身份证(查原件收复印件)。
(2)外校考生审核材料
①《2024年湖北省普通高等学校专升本报名申请表》,考生本人签字,专科院校学籍管理部门盖章;
②本人二代身份证(查原件收复印件);
③教育部学籍在线验证报告。(收纸质版,验证有效期3个月以上);
④已修课程成绩单(专科三年,教务处盖章)。
3.退役大学生士兵考生审核材料(以下材料电子版无效)
①《2024年湖北省普通高等学校退役大学生士兵专升本申请表》,考生本人签字;
②《应征公民入伍批准书》(复印件);
③《退出现役证》(查原件收复印件);
④高职高专毕业证明(往届毕业生提供毕业证书原件及复印件;应届毕业生提供教育部学籍在线验证报告);
⑤本人二代身份证(查原件收复印件);
⑥如申请免试需提供立功等证明材料。
考生资格审查将贯穿报名、考试、录取、报到等招生工作全过程,在整个普通专升本各工作环节中,一旦发现考生不具备报考身份,有弄虚作假、违规违纪行为,一律取消考生报名、考试、录取资格。
(三)报名考试费
根据《湖北省物价局、湖北省财政厅关于规范教育招生考试收费有关问题的通知》(鄂价费﹝2006﹞107号)文件,报名考试费收费标准为普通考生:80元/生,退役大学生士兵:50元/生,免试的退役大学生士兵考生不收费。资格审核通过但未现场缴费的考生,不能参加考试。缴费后,无论参加考试与否,一律不再退费。
四、考试
(一)考试时间、地点
1.考试时间
专升本考试时间为2024年4月30日。英语科目统一在4月30日上午9:00-11:00,考试时长120分钟,满分值为100分;专业课科目考试和退役大学生士兵职业适应性综合考查统一安排在下午。具体时间以准考证上公布的为准。
2.考试地点:威廉希尔中文官网(湖北省武汉市东湖新技术开发区中华科技产业园玉屏大道9号)。
(二)考试科目
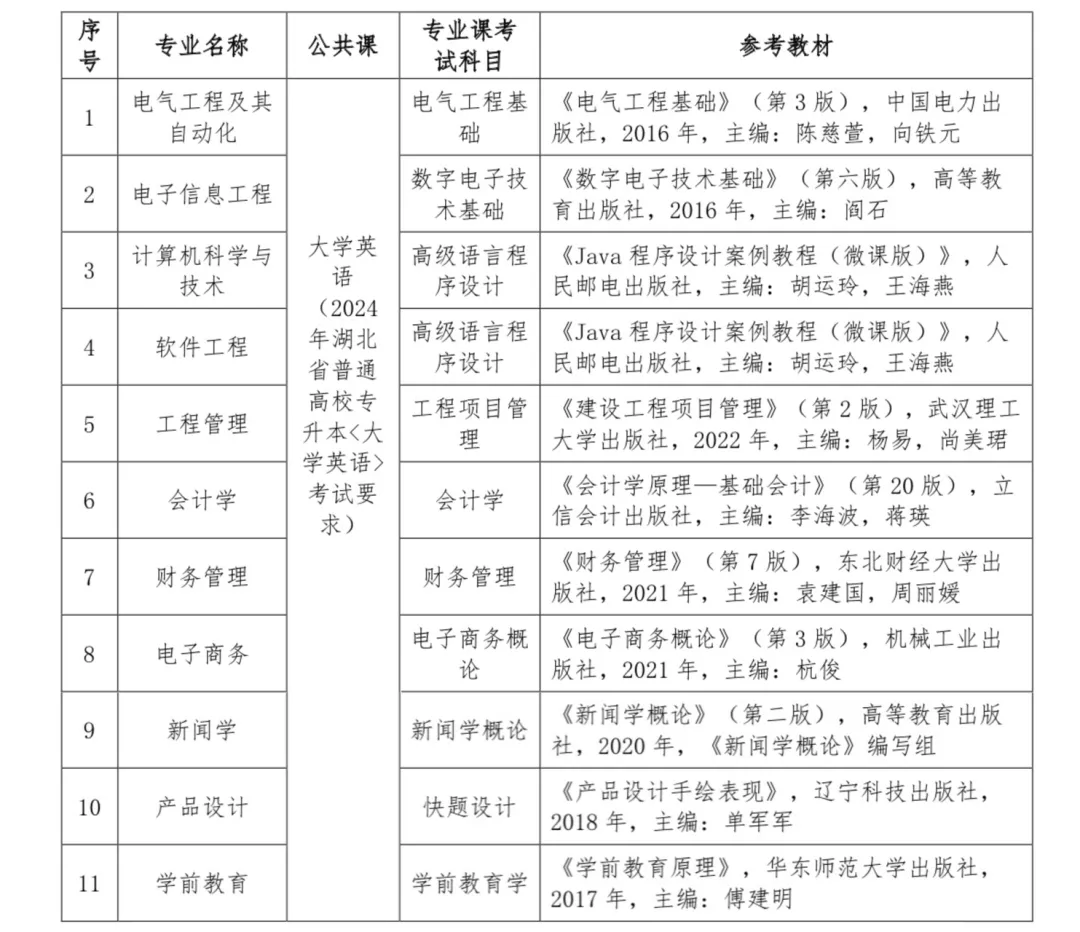
1.普通考生。考试科目为公共课和专业课各1门。公共课科目为英语,实行全省统一命题、统一考试、统一评卷。专业课科目由学校自主确定并封闭命题、阅卷。考试科目及参考教材见下表:
威廉希尔中文官网2024年专升本考试科目及参考教材
2.退役大学生士兵。退役大学生士兵免于文化课考试,参加由学校组织的综合考查。相关考务按照专升本统一工作要求执行。在服役期间荣立三等功及以上的考生可免于综合考查。考查办法见《威廉希尔中文官网2024年普通专升本退役大学生士兵职业适应性综合考查办法》。
3.为防止考试作弊,所有考试科目无选择题,无判断题,其他题型不限。
(三)打印准考证
审核通过并缴费的考生于4月23日-4月30日登录学校专升本信息管理系统(/index.html)打印本人准考证。
(四)违纪处理
考试全部安排在标准化考场进行,考试过程中全程视频监控和录像。无论考试中还是考试结束后,发现考生有违规违纪行为,取消其考试和录取资格,并参照国家教育考试相关法律法规和学生管理规定进行处理。
(五)成绩查询
专业课成绩预计在5月20日公布,英语、专业课和总成绩预计在5月25日公布,考生可在学校专升本信息管理系统进行成绩查询。
(六)成绩复核
考生如对考试成绩有异议,可申请成绩复核。专业课复查受理时间为5月20日,大学英语科目复查受理时间为5月25日。具体要求及安排以学校招生信息网站后续公告为准。申请受理后,学校将组织专班按照规定程序进行,并向考生反馈复核结果。
五、录取
(一)普通考生
1.录取。依据考生各科目考试的总成绩,分专业按招生计划数从高分到低分依次排序录取。如总分相同,按专业课成绩从高到低排序录取。
2.补录。第一轮录取结束后,如我校已完成普通考生计划,则不再进行补录;如我校未完成普通考生计划,则由省教育厅统一在专升本报名平台公布补录计划。第一轮未被录取的考生,可根据补录计划到相应举办高校按照招生简章要求进行补录报名。第一轮已被录取的考生不得再参加补录报名。学校按招生简章规定和英语科目成绩对报名参加补录的考生从高分到低分依次录取。
(二)退役大学生士兵
1.录取。退役大学生士兵录取与普通考生录取同步进行。依据退役大学生士兵综合考查成绩,从高分到低分在计划内择优录取。
2.补录。第一轮录取结束后,未完成的退役大学生士兵计划,由省教育厅统一在专升本报名平台公布。第一轮未被录取的退役大学生士兵,可根据补录计划到学校按照招生简章、补录工作公告的要求进行补录报名。第一轮已被录取的考生不得再参加补录报名。学校按照招生简章规定,对报名补录的考生进行综合评价,择优录取。
对申请免试的退役大学生士兵,由学校负责资格审查和录取手续办理,办理时间与专升本录取工作同步。学校将在招生信息网对申请免试的退役大学生士兵考生情况进行公示。
(三)公示
录取工作结束后,学校对拟录取的普通考生和退役大学生士兵考生名单在学校招生信息网进行公示,公示时间为7天。
(四)发放录取通知书
通过复核备案的普通专升本学生由我校于7月底通过EMS邮政特快专递发放录取通知书。
六、入学收费项目和标准
专升本学生入学后的收费项目和标准与学校2024年同一专业全日制普通本科生一致。对专升本学生除收取报名考试费、学费、住宿费等规定费用外,不另立其他收费项目或额外收取其他费用。
七、学籍复核及入学政策
(一)入学报到
按专升本招生规定录取的新生持录取通知书,按学校有关要求和规定的期限到校办理入学手续。因故不能按期入学者,应向学校请假,未经请假或请假逾期者,视为放弃入学资格。学校将严格按照有关规定开展新生入学资格复查工作,审查合格的办理入学手续,予以注册学籍;审查发现新生的录取通知书、考生信息等证明材料,与本人实际情况不符,或者有其他违反国家招生考试规定情形的,取消入学资格。退役大学生士兵凡录取后未报到、自行放弃入学资格的,此后不再享受免试专升本政策。
(二)培养
普通专升本学生(含退役大学生士兵)为高等学校普通全日制学生,学制2年,原则上单独编班,依据专升本人才培养方案组织教学,不够组建班级的专业学生插入本科三年级跟班就读。普通专升本学生进入本科专业学习后,不得采取非全日制学习形式就读,不得转学或转专业。普通专升本学生的奖学金、助学金等待遇按普通全日制本科生的政策执行。
(三)毕业
专升本学生修完本科教学计划规定的内容达到毕业要求的,颁发本科毕业证书,其毕业证书上标注“在本校XX专业专科起点本科学习”,学习时间按进入本科阶段学习和颁发毕业证书实际时间填写。普通专升本学生的就业按普通全日制本科毕业生的政策执行。
八、联系方式
咨询电话:027-87934566、87934577
监督举报电话:027-87934689
咨询邮箱:qcxyzs@sina.cn
通信地址:湖北省武汉市东湖新技术开发区中华科技产业园玉屏大道9号(邮政编码:430204)
威廉希尔中文官网专升本工作相关网址:
1.威廉希尔中文官网招生信息网:https://zs.qcuwh.edu.cn/(此网址为威廉希尔中文官网专升本官方信息发布网址)。
2.威廉希尔中文官网专升本信息管理系统:/index.html(此系统为考生打印准考证和成绩查询专用系统)。
3.学信网:https://www.chsi.com.cn/(此网址为教育部学籍在线验证报告获取网址)。
九、特别说明
学校未委托任何组织或个人开展招生或培训工作,所有工作均以招生信息网公布为准。同时,不举办任何形式的专升本考前辅导和培训,不提供往年考试试题,请广大考生提高警惕,谨防上当受骗。