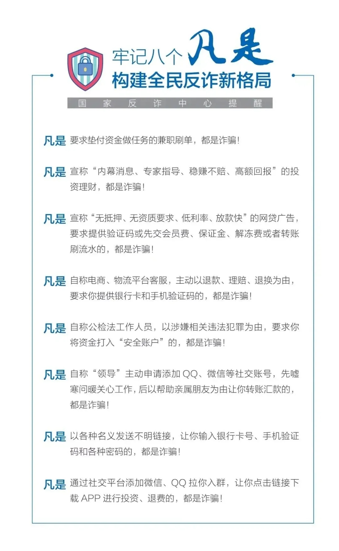
防诈专题
近年来
电信网络诈骗犯罪活动猖獗
诈骗案件高发
令高校师生在经济上蒙受重大损失
犯罪分子们利用高校师生
趋利、避害、友善及单纯的心理特征
骗取师生钱财

学生受骗较多的诈骗类型就是
购买演唱会门票诈骗
刷单返利诈骗
游戏交易类诈骗
冒充客服或好友
不明快递扫码抽奖这几类
今天晴川君为大家准备了
五种诈骗类型的典型案例及防诈提醒
请一定仔细查看,千万小心!

一、购买演唱会门票诈骗
典型案例:湖北某高校张同学,想在闲鱼上购买自己偶像演唱会的门票。2023年4月3日下午,张同学在寝室上网时发现闲鱼上有出售自己偶像演唱会门票的帖子,然后就联系卖家想购买。

门票起初谈的是600元一张,对方问张同学能不能通过支付宝付款,张同学说可以,然后就通过对方发来的一个支付宝账号向对方转账了600元。这时闲鱼卖家说张同学没有按照他的要求备注,系统无法识别,不能正常出票,承诺再转一个600元,上一笔的转账就会原路返回,于是张同学就向对方又转了600元。
此后闲鱼卖家又以张同学转账超时、转账没有备注、转账备注有误等理由多次向卖家提供的不同账号累计转账4200元。当卖家再次让张同学转账600元时,张同学提出让卖家把自己先前的付款金额返还,卖家一直没有回复,张同学再联系对方,发现被对方拉黑。于是发现被骗立马报警。

防范提醒:
1、在网上购物一定要通过正规平台交易,不要私下加对方好友,通过支付宝或微信直接转账;
2、凡是以各种理由要你反复付款的,绝对是骗子!
二、不明快递诈骗
典型案例: 黄某报称收到一陌生快递发现里面有张抽奖卡片,刮开后显示中了一桶食用油;黄某按卡片上的领取方式扫码入群领奖,收到外卖送来的食用油后,发现群内还有其他刷单活动便点击链接下载注册并登陆账号,前两单获得小额返利,客服称抢单后需进行预付才能提现,黄某抢单预付后却发现无法提现,随后“客服”又以黄某操作失误为由,引诱黄某重新转账做任务,此时黄某方察觉到自己被骗。

防范提醒:
1、收到不明快递时,登录官方网站查看物流信息和快递员信息,电话联系快递员。对于来路不明的到付快递,要坚持验证快递员身份和包裹内物品。
2、切勿扫描不明包裹内的二维码卡片添加“客服”好友,也不要点开陌生链接填写银行卡、身份证、手机号等个人信息。
三、刷单返利诈骗
典型案例:2023年5月6日,小王在抖音平台看视频时发现评论区下面有人留言说可以刷单,同时留言最后还附上了一个网址链接。
小王用手机点击这个网址链接,下载了一个交友APP。APP里面有一个名叫“客服老师”的工作人员联系王同学,说想要交友就要做任务刷单,然后又推荐了一个自称“刷单专员”工作人员告诉王同学,想要参加活动需要充值会员才能接单。
王同学用手机扫了对方发来的二维码,并向对方账户充值250元,客服告诉王同学可以返还,果然不到十分钟,充值的250元和佣金20元都返给了王同学。王同学于是又充值了500元建立了一个做任务的通道,对方又返还了40元佣金,同时告诉他还需要建立一个预付通道。
于是王同学又按要求又充值了1000元,充值完之后,对方告知王同学的步骤错了,需要再付款,去修补这个通道,修补之对方又用同样的理由让王同学充值,前后累计充值完最后一笔30000元之后,对方仍然说步骤出现了错误,王同学就发现有问题,于是报警。

防范提醒:
刷单行为涉嫌违法,凡是需要先行充值或垫付资金的兼职刷单行为都是诈骗。
四、游戏交易诈骗
典型案例:某学院学生小杨在网上认识一个游戏玩家,添加对方微信简单对话后,对方要求小杨登录某游戏交易平台进行交易。小杨扫对方发来的二维码付款后,卖家称钱款没有到账。平台客服称是小杨操作失误导致资金被冻结,让小杨按照指示支付解冻金,接着又称要支付押金、保证金,多次扫码转账共计4万余元,这才意识到被骗并报警。

防范提醒:
1、认准官方游戏交易平台,避免私下交易。2、以账号被冻结无法提现,需要继续充值才可以解封账号为理由引导转账的都是诈骗。切勿按照对方要求继续充值,避免更多经济损失。
五、冒充客服诈骗
典型案例:2023年9月,某高校学生王某接到陌生电话,称其在网上购买的衣服有质量问题要给其双倍退款,王某加了对方的QQ后,对方发来一条链接,点开后页面显示为“退款中心”,并要求填写身份证号、银行卡号、预留手机号、余额等信息,在填完相关信息后,骗子跟王某索要手机收到的验证码,王某在提供验证码后发现银行卡内钱款被划走。

防范提醒:
1、接到自称“店铺客服”“快递客服”“卖家”等电话,请提高警惕,不要点开对方发来的“退款链接”,凡是退款要验证码的都是诈骗。
2、要求添加私人社交账号或者下载各类视频会议软件进行共享视频的,一定要果断拒绝!
3、如对方要求操作转账或者进行借贷,统统不要理会!一定是诈骗!

大家在校学习的同时
一定要绷紧防诈骗的弦
提高警惕,遇事冷静
尤其是涉及到钱财、转账、汇款
等重要事项时
更要加以防范
遇到紧急情况要及时报警
避免受到更大的损失
来源 | 武汉市反电信网络诈骗中心 武汉平安高校